Pada artikel ini, kita akan membahas perintah dasar firewall dengan iptables di ubuntu linux. Silakan buka aplikasi terminal atau console di linux box yang dimiliki jika anda menggunakan linux desktop dan silakan login ke dalam system linux anda jika anda menggunakan linux server tanpa X-desktop. Firewall yang ada di linux sebenarnya adalah implementasi tabel FILTER di dalam aplikasi iptables. Untuk melihat aturan-aturan apa saja yang diterapkan di firewall, anda bisa menjalankan perintah:
sudo iptables -L
atau
sudo iptables -t filter -L
maka akan muncul tampilan seperti pada gambar di bawah:
Melalui gambar tersebut terlihat bahwa terdapat dua aturan firewall di kolom(rantai) INPUT, selebihnya tidak ada aturan di kolom(rantai) FORWARD atau kolom(rantai) OUTPUT. Aturan kebijakan (policy) di seluruh kolom (rantai) INPUT, FORWARD, OUTPUT adalah ACCEPT. Apabila anda belum pernah mengeset firewall di iptables, maka seluruh kolom tidak berisi aturan apapun dan aturan policy di tiap kolom juga adalah ACCEPT.
Untuk menghapus seluruh aturan tersebut, silakan jalankan perintah:
sudo iptables -F
perintah sudo iptables -F di atas akan menghapus (flushing) seluruh aturan yang ada di kolom INPUT, OUTPUT dan FORWARD, kemudian jalankan perintah di bawah untuk melihat hasilnya:
sudo iptables -l
ketika kedua perintah tersebut dijalankan, maka hasilnya seperti yang terlihat pada gambar di bawah:
Melalui gambar di atas tersebut bahwa, penghapusan seluruh aturan di dalam tabel filter telah berhasil. Lalu bagaimana cara menambahkan aturan baru ke dalam kolom INPUT? saya akan membuat dua contoh penambahan aturan baru melalui perintah di bawah:
sudo iptables -A INPUT -p tcp -s 192.168.0.254 --dport 445 -j DROP
perintah di atas tersebut berarti:
- "iptables -A INPUT" tambahkan aturan baru di dalam kolom(rantai) INPUT pada aplikasi iptables
- "-p tcp" jika ada paket komunikasi dari protokol TCP yang masuk
- "-s 192,168.0.254" yang berasal dari alamat 192.168.0.254
- "--dport 445" dengan tujuan port 445 di komputer firewall
- "-j DROP" maka paket tersebut di buang saja atau tidak diterima dan tidak diproses
berikut hasilnya:
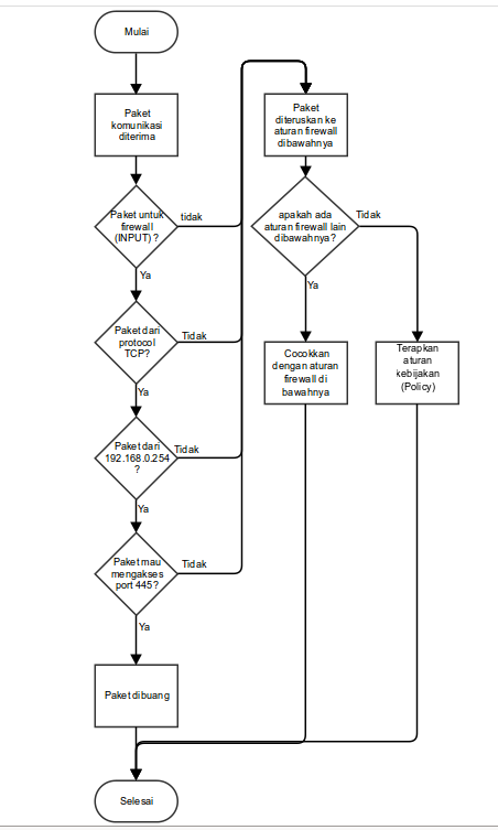
Jika digambarkan dalam flowchart untuk aturan firewall yang pertama adalah sebagai berikut:
Mari kita coba tambahkan aturan baru lagi seperti perintah yang saya lakukan di bawah:
Mari kita coba tambahkan aturan baru lagi seperti perintah yang saya lakukan di bawah:
sudo iptables -A INPUT -s 192.168.0.254 --dport 139 -j DROP
maka hasil dari perintah di atas seperti yang terlihat pada gambar di bawah:
dari gambar di atas terlihat bahwa sudah ada dua aturan firewall yang saya implementasikan di dalam kolom (rantai) INPUT.
Mudah bukan membuat aturan firewall di iptables, pada lain kesempatan saya akan mengupas lebih dalam lagi aturan-aturan yang bisa diimplementasikan sebagai firewall menggunakan iptables di Linux. Selamat mencoba.






Comments